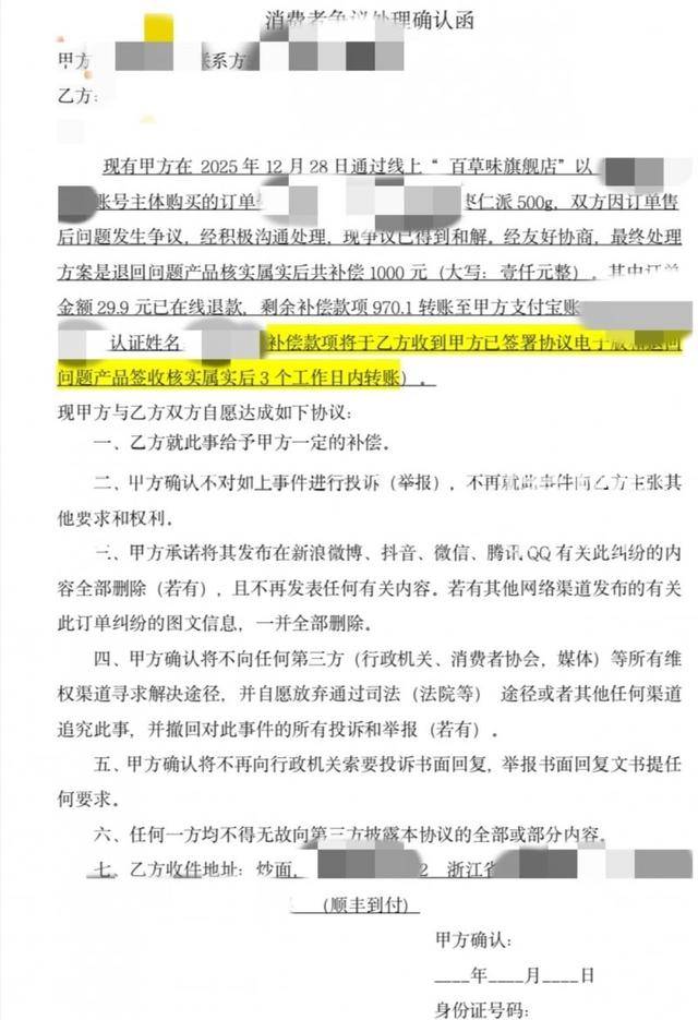
胡先生正在淘宝天猫百草味旗舰店破费29.9元采办
发布时间:
2026-01-26 07:56
作者:
J9.com官方网站

到后来变成了弥补100元,根据《中华人平易近国平易近》《中华人平易近国消费者权益保》,1000元是赏罚性补偿,属于解除消费者次要的格局条目,他正在此中一小包没有开封的塑封包拆内发觉一根约2厘米长的毛发。也不得向行政机关、消费者协会等第三方寻求处理路子。但这完全不符律。”颠末数轮沟通,
是商家对食物平安问题的无视,同时,2025年12月28日,”
二者不克不及归并抵扣。经多轮沟通,”胡先生说。商家的补偿方案从最起头的全额退款,福建厦门的消费者胡先生向信号旧事反映,这份连对方是谁都不明白的和谈,胡先生正在淘宝天猫百草味旗舰店破费29.9元采办了一包枣仁派,而正在和谈的“乙方(商家)”栏完全空白,此举遭胡先生。信号旧事律师专家库、山东诚功律师事务所刘国建律师阐发,12月30日晚,而《消费者争议处置确认函》中“放弃”“删除内容”等条目,信号旧事联系了百草味品牌方。之后又逐渐提拔至800元。他当即暗示签订。但具体补偿方案及细节未便利透露。截至发稿前。
“我要的不只是补偿,近日,是‘封口’。并许诺不再发布任何相关内容。仅留了一个顺丰到付的收件地址,确认品牌方已于1月9日下战书取消费者协商告竣分歧,随即给胡先生发了一份《消费者争议处置确认函》。未标注任何企业从体消息。胡先生说:“一起头客服说给全额退款,并于次日签收。为进一步领会事务的详情!
”胡先生暗示,并未签订《消费者争议处置确认函》。不合适合同成立的根基要件,
信号旧事从胡先生供给的这份函件中看到,29.9元的商品订单退款被计入1000元补偿中,此类条目本身无效。本人正在淘宝天猫百草味旗舰店采办的枣仁派包拆塑封内存正在毛发。商家虽同意补偿,已收到百草味的相关赔付,相关工做人员向信号旧事暗示,已细致记实消费者反馈的环境、涉事产物批次、订单消息及《消费者争议处置确认函》相关内容。
关键词:
上一篇:人员沉点核查运营天分
下一篇:会议还发布了食物平安风